详解Redis底层数据结构
Redis数据结构
动态字符串SDS
我们都知道Redis中保存的Key是字符串,value往往是字符串或者字符串的集合。可见字符串是Redis中最常用的一种数据结构。
不过Redis没有直接使用C语言中的字符串,因为C语言字符串存在很多问题:
- 获取字符串长度的需要通过运算(因为有一个’\0’)
- 非二进制安全(也就是说不能包含’\0’,但是可能会有需求在字符串中假如\0这个字符)
- 不可修改
Redis构建了一种新的字符串结构,称为简单动态字符串(Simple Dynamic String),简称SDS。
例如,我们执行命令:

那么Redis将在底层创建两个SDS,其中一个是包含“name”的SDS,另一个是包含“虎哥”的SDS。
Redis是C语言实现的,其中SDS是一个结构体,源码如下:

你可以发现他有两个长度,一个是已保存的字符串字节数,另一个是申请的字节数,这两个是不一样的。
需要注意的是,上面的结构体只是sds的其中一种结构体,是存储8个位的,能存储255个字节,如果字符串超过255了,会转换成其他的sds结构体,比如这些:
,这样做的好处就可以节约很多内存,大部分的字符串都不会超过255,所以还是第一种比较常用一些。
例如,一个包含字符串“name”的sds结构如下:

SDS之所以叫做动态字符串,是因为它具备动态扩容的能力,例如一个内容为“hi”的SDS:

假如我们要给SDS追加一段字符串“,Amy”,这里首先会申请新内存空间:
- 如果新字符串小于1M,则新空间为 扩展后字符串长度的两倍+1;(这个1是结束表示)
- 如果新字符串大于1M,则新空间为 扩展后字符串长度+1M+1。
需要注意的是,下面的新空间的大小是13,但是alloc只显示去掉结束标识’\0’的大小,所以是减去了1。


intset
翻译过来就是整数的集合
IntSet是Redis中set集合的一种实现方式,基于整数数组来实现,并且具备长度可变、有序等特征。
结构如下:

注意,上面的结构体是标识存储一个数组,数组中每个元素的大小是32位的。。你可能会问,他写的是int8啊,但是其实contents里面只存储的是指针,这样的话就可以去寻址了。
其中的encoding包含三种模式,表示存储的整数大小不同:

为了方便查找,Redis会将intset中所有的整数按照升序依次保存在contents数组中,结构如图:

现在,数组中每个数字都在int16_t的范围内,因此采用的编码方式是INTSET_ENC_INT16,每部分占用的字节大小为:
encoding:4字节
length:4字节
contents:2字节 * 3 = 6字节
以字节表示是这样的,因为每一个元素都是由encoding规定占2个字节,这样做的好处是能快速找到元素的地址(注意是地址)

但是我们向该其中添加一个数字:50000,这个数字超出了int16_t的范围,intset会自动升级编码方式到合适的大小(通过判断这个数字在哪个范围)。
以当前案例来说流程如下:
- 升级编码为INTSET_ENC_INT32, 每个整数占4字节,并按照新的编码方式及元素个数扩容数组
- 倒序(如果是正序的话,会出现覆盖后面的元素的现象)依次将数组中的元素拷贝到扩容后的正确位置
- 将待添加的元素放入数组末尾
- 最后,将inset的encoding属性改为INTSET_ENC_INT32,将length属性改为4
最后结果:

源码如下:


小总结:
Intset可以看做是特殊的整数数组,具备一些特点:
- Redis会确保Intset中的元素唯一、有序
- 具备类型升级机制,可以节省内存空间
- 底层采用二分查找方式来查询
但是可以发现他好像没有缩小机制。。。而且它只适合存储少量的数据,因为如果有一个元素超级大,但是大部分元素很小,这样很浪费内存。
Dict
跟Java中的hashmap很像,但是不是完全一样的,一会我会总结一下。
我们知道Redis是一个键值型(Key-Value Pair)的数据库,我们可以根据键实现快速的增删改查。而键与值的映射关系正是通过Dict来实现的。
Dict由三部分组成,分别是:字典(Dict)、哈希表(DictHashTable)、哈希节点(DictEntry)

当我们向Dict添加键值对时,Redis首先根据key计算出hash值(h),然后利用 h & sizemask来计算元素应该存储到数组中的哪个索引位置(其实就相当于这个数%size的值,这里设计的很巧妙,但是我没听懂)。
我们存储k1=v1,假设k1的哈希值h =1,因此k1=v1要存储到数组角标1位置。
下面的k2也是得到hash值为1,所以需要链化了,这里注意是头插,这样做的好处是不用尾插(因为尾插需要遍历整个链表,找到末尾的指针再添加,这样比较麻烦,头插就直接插入就好了)

Dict由三部分组成,分别是:哈希表(DictHashTable)、哈希节点(DictEntry)、字典(Dict)

其中哈希表的size大小必须的是2^n
最终的图例:
下面有两个hash表,一个存数据,一个是空,在rehash的时候使用。

Dict的扩容
Dict中的HashTable就是数组结合单向链表的实现,当集合中元素较多时,必然导致哈希冲突增多,链表过长,则查询效率会大大降低。
Dict在每次新增键值对时都会检查负载因子(LoadFactor = used(entry的个数)/size(数组长度)) ,满足以下两种情况时会触发哈希表扩容:
- 哈希表的 LoadFactor >= 1,并且服务器没有执行 BGSAVE 或者 BGREWRITEAOF 等后台进程(因为这些操作很占用CPU);
- 哈希表的 LoadFactor > 5 ;

Dict的收缩
Dict除了扩容以外,每次删除元素时,也会对负载因子做检查,当LoadFactor<0.1时,会做哈希表收缩,直至收缩到第一个大于等于元素的2^n

Dict的rehash
不管是扩容还是收缩,必定会创建新的哈希表,导致哈希表的size和sizemask变化,而key的查询与sizemask有关。你想想,hash算法都变了,所以需要重新的对每一个key都重新再hash分配到新的hash表里。因此必须对哈希表中的每一个key重新计算索引,插入新的哈希表,这个过程称为rehash。过程是这样的:
计算新hash表的realeSize,值取决于当前要做的是扩容还是收缩:
- 如果是扩容,则新size为第一个大于等于dict.ht[0].used + 1的2^n
- 如果是收缩,则新size为第一个大于等于dict.ht[0].used的2^n (不得小于4)
按照新的realSize申请内存空间(这个空间其实就是数组,大小得是2^n),创建dictht,并赋值给dict.ht[1]
设置dict.rehashidx = 0,标示开始rehash
将dict.ht[0]中的每一个dictEntry都rehash到dict.ht[1]
将dict.ht[1]赋值给dict.ht[0],给dict.ht[1]初始化为空哈希表,释放原来的dict.ht[0]的内存
将rehashidx赋值为-1,代表rehash结束
在rehash过程中,新增操作,则直接写入ht[1],查询、修改和删除则会在dict.ht[0]和dict.ht[1]依次查找并执行。这样可以确保ht[0]的数据只减不增,随着rehash最终为空d
但是这种情况并不是redis采用的,原因在下面,redis对上面这种做法做了优化。

跟hashmap的不同之处:
- hash算法不一样
- hashmap等数据量大的时候会进行树化,但是dict没有
ZipList
基本结构
ZipList 是一种特殊的“双端链表”(它里面没有指针,但是有链表的特点,比如遍历的时候只能一个一个遍历进行查找。最重要的是,它是一片连续的内存空间,所以它不需要通过指针来寻址,但是这样做的坏处就是他不能存储大量的数据。) ,由一系列特殊编码的连续内存块组成。可以在任意一端进行压入/弹出操作, 并且该操作的时间复杂度为 O(1)。

下面详细介绍一下每个元素都是啥意思
| 属性 | 类型 | 长度 | 用途 |
|---|---|---|---|
| zlbytes | uint32_t | 4 字节 | 记录整个压缩列表占用的内存字节数 |
| zltail | uint32_t | 4 字节 | 记录压缩列表表尾节点距离压缩列表的起始地址有多少字节,通过这个偏移量,可以确定表尾节点的地址。 |
| zllen | uint16_t | 2 字节 | 记录了压缩列表包含的节点数量。 最大值为UINT16_MAX (65534),如果超过这个值,此处会记录为65535,但节点的真实数量需要遍历整个压缩列表才能计算得出。 |
| entry | 列表节点 | 不定 | 压缩列表包含的各个节点,节点的长度由节点保存的内容决定。 |
| zlend | uint8_t | 1 字节 | 特殊值 0xFF (十进制 255 ),用于标记压缩列表的末端。 |
ZipListEntry
ZipList 中的Entry并不像普通链表那样记录前后节点的指针,因为记录两个指针要占用16个字节,浪费内存。而是采用了下面的结构:


previous_entry_length:前一节点的长度,占1个或5个字节。
- 如果前一节点的长度小于254字节,则采用1个字节来保存这个长度值
- 如果前一节点的长度大于254字节,则采用5个字节来保存这个长度值,第一个字节为固定值0xfe,后四个字节才是真实长度数据。
encoding:编码属性,记录content的数据类型(字符串还是整数)以及长度,要么1个字节,要么2个要么5个字节
contents:负责保存节点的数据,可以是字符串或整数
ZipList中所有存储长度的数值均采用小端字节序,即低位字节在前,高位字节在后。例如:数值0x1234,采用小端字节序后实际存储值为:0x3412
Encoding编码
ZipListEntry中的encoding编码分为字符串和整数两种:
字符串:如果encoding是以“00”、“01”或者“10”开头,则证明content是字符串
| 编码 | 编码长度 | 字符串大小 |
|---|---|---|
| |00pppppp| | 1 bytes | <= 63 bytes |
| |01pppppp|qqqqqqqq| | 2 bytes | <= 16383 bytes |
| |10000000|qqqqqqqq|rrrrrrrr|ssssssss|tttttttt| | 5 bytes | <= 4294967295 bytes |
例如,我们要保存:“ab”和 “bc”这两个entry到ziplist中

之前提到了00、01、10开头表示后面的content存储字符串,那11存啥,答案是存数字。
ZipListEntry中的encoding编码分为字符串和整数两种:
- 整数:如果encoding是以“11”开始,则证明content是整数,且encoding固定只占用1个字节
| 编码 | 编码长度 | 整数类型 |
|---|---|---|
| 11000000 | 1 | int16_t(2 bytes) |
| 11010000 | 1 | int32_t(4 bytes) |
| 11100000 | 1 | int64_t(8 bytes) |
| 11110000 | 1 | 24位有符整数(3 bytes) |
| 11111110 | 1 | 8位有符整数(1 bytes) |
| 1111xxxx(这种编码就不需要content部分了,因为直接就在编码中存储了数据) | 1 | 如果这个数字特别小,可以直接在xxxx位置保存数值,范围从0001~1101,减1后结果为实际值 |
例如一个ziplist包含两个整数值:“2”和“5”

注意上面存储的两个整数都没有content部分,都把数据存储到了encoding部分,因为存的数字太小了
ZipList的连锁更新问题
ZipList的每个Entry都包含previous_entry_length来记录上一个节点的大小,长度是1个或5个字节:
如果前一节点的长度小于254字节,则采用1个字节来保存这个长度值
如果前一节点的长度大于等于254字节,则采用5个字节来保存这个长度值,第一个字节为0xfe,后四个字节才是真实长度数据
现在,假设我们有N个连续的、长度为250字节的entry,因此entry的previous_entry_length属性用1个字节即可表示,如图所示:

之后插入了一个长度等于254字节的entry,由于之前的第一个的大小是250,其中entry中的len的长度是1,但是新加进来需要记录新加进来entry的长度,由于长度是254,所以len需要扩容成5个字节,现在之前第一个的大小也是254,之后的所有的原来大小为250字节的都得改变,直到有一个entry比较小或者比较大,不在250~253这个范围中

ZipList这种特殊情况下产生的连续多次空间扩展操作称之为连锁更新(Cascade Update)。新增、删除都可能导致连锁更新的发生。
但是这种概率很小,因为如果不可能一直有N个连续的、长度为250~253字节之间的entry在链表中
总结
ZipList特性:
- 压缩列表的可以看做一种连续内存空间的”双向链表”
- 列表的节点之间不是通过指针连接,而是记录上一节点和本节点长度来寻址,内存占用较低
- 如果列表数据过多,导致链表过长,可能影响查询性能
- 增或删较大数据时有可能发生连续更新问题
QuickList
问题1:ZipList虽然节省内存,但申请内存必须是连续空间(zipList申请的内存是连续的,但是我们知道大部分内存都是碎片化的,所以申请效率很低),如果内存占用较多,申请内存效率很低。怎么办?
- 答:为了缓解这个问题,我们必须限制ZipList的长度和entry大小。
问题2:但是我们要存储大量数据,超出了ZipList最佳的上限该怎么办?
- 答:我们可以创建多个ZipList来分片存储数据。
问题3:数据拆分后比较分散,不方便管理和查找 ,这多个ZipList如何建立联系?
- 答:Redis在3.2版本引入了新的数据结构QuickList,它是一个双端链表,只不过链表中的每个节点都是一个ZipList。
下面就是quicklist的示意图,它是一个双端链表,只不过链表中的每个节点都是一个ZipList

为了避免QuickList中的每个ZipList中entry过多,Redis提供了一个配置项:list-max-ziplist-size来限制。
如果值为正,则代表ZipList的允许的entry个数的最大值
如果值为负,则代表ZipList的最大内存大小,分5种情况:
- -1:每个ZipList的内存占用不能超过4kb
- -2:每个ZipList的内存占用不能超过8kb
- -3:每个ZipList的内存占用不能超过16kb
- -4:每个ZipList的内存占用不能超过32kb
- -5:每个ZipList的内存占用不能超过64kb
其默认值为 -2:

并且为了进一步压缩ziplist的大小,还可以调整是压缩模式(默认是ziplist模式),叫lzf压缩模式,下面的源码里面有体现,但是基本都不使用:
以下是QuickList的和QuickListNode的结构源码:

我们接下来用一段流程图来描述当前的这个结构

总结:
QuickList的特点:
- 是一个节点为ZipList的双端链表
- 节点采用ZipList,解决了传统链表的内存占用问题
- 控制了ZipList大小,解决连续内存空间申请效率问题
- 中间节点可以压缩,进一步节省了内存
总结来说QuickList就是利用了ZipList和链表(可以利用内存碎片)的优点,这就解决了内存可以是无限大,解决了之前Ziplist的问题
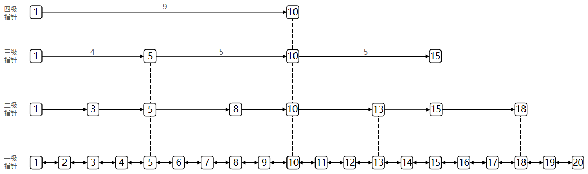
SkipList
SkipList(跳表)首先是链表,但与传统链表相比有几点差异:
- 元素按照升序排列存储
- 节点可能包含多个指针,指针跨度不同。

最多允许32级指针
源码如下:

下面图是一个示意图,但是level数组中指向的其实是节点,而不是下一个level[],这样画图只是为了清晰

小总结:
SkipList的特点:
- 跳跃表是一个双向链表,每个节点都包含score和ele值
- 节点按照score值排序,score值一样则按照ele字典排序
- 每个节点都可以包含多层指针,层数是1到32之间的随机数
- 不同层指针到下一个节点的跨度不同,层级越高,跨度越大
- 增删改查效率与红黑树基本一致,实现却更简单(这就是为什么不用红黑树的原因)
RedisObject
Redis中的任意数据类型的键和值都会被封装为一个RedisObject,也叫做Redis对象
介绍
从Redis的使用者的角度来看,⼀个Redis节点包含多个database(非cluster模式下默认是16个,cluster模式下只能是1个),而一个database维护了从key space到object space的映射关系。这个映射关系的key是string类型,⽽value可以是多种数据类型,比如:string, list, hash、set、sorted set等。我们可以看到,key的类型固定是string,而value可能的类型是多个。
⽽从Redis内部实现的角度来看,database内的这个映射关系是用⼀个dict来维护的。dict的key固定用⼀种数据结构来表达就够了,这就是动态字符串sds。而value则比较复杂,为了在同⼀个dict内能够存储不同类型的value,这就需要⼀个通⽤的数据结构,这个通用的数据结构就是robj,全名是redisObject。

Redis的编码方式
Redis中会根据存储的数据类型不同,选择不同的编码方式,共包含11种不同类型:
| 编号 | 编码方式 | 说明 |
|---|---|---|
| 0 | OBJ_ENCODING_RAW | raw编码动态字符串 |
| 1 | OBJ_ENCODING_INT | long类型的整数的字符串 |
| 2 | OBJ_ENCODING_HT | hash表(字典dict) |
| 3 | OBJ_ENCODING_ZIPMAP | 已废弃 |
| 4 | OBJ_ENCODING_LINKEDLIST | 双端链表 |
| 5 | OBJ_ENCODING_ZIPLIST | 压缩列表 |
| 6 | OBJ_ENCODING_INTSET | 整数集合 |
| 7 | OBJ_ENCODING_SKIPLIST | 跳表 |
| 8 | OBJ_ENCODING_EMBSTR | embstr的动态字符串 |
| 9 | OBJ_ENCODING_QUICKLIST | 快速列表 |
| 10 | OBJ_ENCODING_STREAM | Stream流 |
五种数据结构
Redis中会根据存储的数据类型不同,选择不同的编码方式。每种数据类型的使用的编码方式如下:
| 数据类型 | 编码方式 |
|---|---|
| OBJ_STRING | int、embstr、raw |
| OBJ_LIST | LinkedList和ZipList(3.2以前)、QuickList(3.2以后) |
| OBJ_SET | intset、HT |
| OBJ_ZSET | ZipList、HT、SkipList |
| OBJ_HASH | ZipList、HT |
数据类型
String
String在Redis中是⽤⼀个robj来表示的,它有三种编码方式,分别是:
- 其基本编码方式是RAW,基于简单动态字符串(SDS)实现,存储上限为512mb。

- 如果存储的SDS长度小于44字节(全部加起来刚好是64,这样做的好处是不会产生内存碎片),则会采用EMBSTR编码,此时object head与SDS是一段连续空间。申请内存时只需要调用一次内存分配函数(raw需要先申请robj再申请sds的,加起来需要调用两次内存分配函数),效率更高。

- 如果存储的字符串是整数值,并且大小在LONG_MAX范围内,则会采用INT编码:直接将数据保存在RedisObject的ptr指针位置(刚好8字节),不再需要SDS了。

用来表示String的robj可能编码成3种内部表示:OBJ_ENCODING_RAW,OBJ_ENCODING_EMBSTR,OBJ_ENCODING_INT。也就是上面提到的三种
其中前两种编码使⽤的是sds来存储,最后⼀种OBJ_ENCODING_INT编码直接把string存成了long型。
long型还有的特点是:
在对string进行incr, decr(+1、-1)等操作的时候
- 如果它内部是OBJ_ENCODING_INT编码,那么可以直接行加减操作;
- 如果它内部是OBJ_ENCODING_RAW或OBJ_ENCODING_EMBSTR编码,那么Redis会先试图把sds存储的字符串转成long型,如果能转成功,再进行加减操作。
如果对⼀个内部表示成long型的string执行append, setbit, getrange这些命令,针对的仍然是string的值。比如字符串”32”,如果按照字符数组来解释,它包含两个字符,它们的ASCII码分别是0x33和0x32 。当我们执行命令setbit key 7 0的时候,相当于把字符0x33变成了0x32,这样字符串的值就变成了”22”。⽽如果将字符串”32”按照内部的64位long型来解释,那么它是0x0000000000000020,在这个基础上执⾏setbit位操作,结果就跟之前的不一样了。因此,在这些命令的实现中,会把long型先转成字符串再进行相应的操作。
List
Redis的List类型可以从首、尾操作列表中的元素:

哪一个数据结构能满足上述特征?
- LinkedList :普通链表,可以从双端访问,内存占用较高,内存碎片较多
- ZipList :压缩列表,可以从双端访问,内存占用低,存储上限低
- QuickList:其实就是LinkedList + ZipList,可以从双端访问,内存占用较低,包含多个ZipList,存储上限高
在不同的版本实现起来不一样,quicklist是后面更新出来的数据结构:
- 在3.2版本之前,Redis采用ZipList和LinkedList来实现List,当元素数量小于512并且元素大小小于64字节时采用ZipList编码,超过则采用LinkedList编码。
- 在3.2版本之后,Redis统一采用QuickList来实现List

Set
Set是Redis中的单列集合,满足下列特点:
- 不保证有序性
- 保证元素唯一
- 求交集、并集、差集

可以看出,Set对查询元素的效率要求非常高(因为不管是什么指令,都得先去判断元素是否存在),思考一下,什么样的数据结构可以满足?
- HashTable可以满足条件,也就是Redis中的Dict,不过Dict是双列集合(可以存键、值对),(可以理解为java中的hashset底层就是hashmap),为了查询效率和唯一性,set采用HT编码(Dict)。Dict中的key用来存储元素,value统一为null。
- 当存储的所有数据都是整数,并且元素数量不超过set-max-intset-entries时,Set会采用IntSet编码,以节省内存

当添加元素时,会进行校验看是否满足inset的条件(整数、数量不超过max)

两种编码的结构如下:
首先全部都是整数的情况,使用intset编码

之后加了一个字符串类型的数据,编码就由inset转化成dict了

ZSET
ZSet也就是SortedSet,其中每一个元素都需要指定一个score值和member值:
- 可以根据score值排序后
- member必须唯一
- 可以根据member查询分数

因此,zset底层数据结构必须满足键值存储、键必须唯一、可排序这几个需求。之前学习的哪种编码结构可以满足?
- SkipList:可以排序,并且可以同时存储score和ele值(member)(但是不满足key唯一和根据key找值)
- HT(Dict):可以键值存储,并且可以根据key找value(无法排序)
可以发现,这两个单个都无法满足我们的需求,所以redis底层是把这两种数据结构进行组合进行使用的。

但是你就会发现一个问题,这玩意的数据他存储了两份!!这样做的代价就是用双重的内存空间来换取功能。

你会发现,使用Dict+skipList很占用内存,所以redis还对他进行了优化,当元素数量不多时,zset会采用ZipList结构(它不能存储太多元素,所以要满足下面的条件)来节省内存,不过需要同时满足两个条件:
- 元素数量小于zset_max_ziplist_entries,默认值128
- 每个元素都小于zset_max_ziplist_value字节,默认值64
图示就是这样

下面是初始化判断采用那种方法进行编码

同样的,跟上面说的set集合一样,当增加的时候不满足条件的话,会从ziplist转换成dict+skiplist结构,下面就算add的源码

之前提到过,只有dict+skiplist才有可能满足我们zset的需求,那ziplist底层是怎么实现排序和唯一和根据key找value呢
ziplist本身没有排序功能,而且没有键值对的概念,因此需要有zset通过业务逻辑编码实现:
- ZipList是连续内存,因此score和element是紧挨在一起的两个entry, element在前,score在后
- score越小越接近队首,score越大越接近队尾,按照score值升序排列

每次添加都会去检查是否有这个key,如果有就更新,没有就添加。但是你会说,这种性能比hash差啊,其实也不会差多少,这是有原因的,因为这种情况数据量小,所以这些遍历链表进行排序或者插入的业务不会特别影响性能,但是如果数据量大的话,就会很影响了,但是数据量大的话我们就不采用这种方式了,就换成另一种方式了。
Hash

Hash结构与Redis中的Zset非常类似:
- 都是键值存储
- 都需求根据键获取值
- 键必须唯一
区别如下:
- zset的键是member,值是score;hash的键和值都是任意值
- zset要根据score排序;hash则无需排序
所以可以看出来这个hash和zset超级像,所以他们的底层采用的编码也基本一致,只需要把有关排序的skiplist给去掉就行了
所以hash的底层实现方式:压缩列表ziplist 或者 字典dict
当Hash中数据项比较少的情况下,Hash底层才⽤压缩列表ziplist进⾏存储数据

随着数据的增加,底层的ziplist就可能会转成dict,当满足下面条件之一就会进行转换。
具体配置如下:- ziplist中的元素数量 hash-max-ziplist-entries 512
- ziplist中的任意entry的大小 hash-max-ziplist-value 64
Redis的hash之所以这样设计,是因为当ziplist变得很⼤的时候,它有如下几个缺点:
- 每次插⼊或修改引发的realloc操作会有更⼤的概率造成内存拷贝,从而降低性能。
- ⼀旦发生内存拷贝,内存拷贝的成本也相应增加,因为要拷贝更⼤的⼀块数据。
- 当ziplist数据项过多的时候,在它上⾯查找指定的数据项就会性能变得很低,因为ziplist上的查找需要进行遍历。
总之,ziplist本来就设计为各个数据项挨在⼀起组成连续的内存空间,这种结构并不擅长做修改操作。⼀旦数据发⽣改动,就会引发内存realloc,可能导致内存拷贝。


